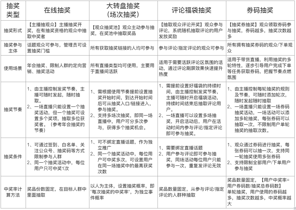
“抽奖”是微赞直播的重要的营销插件功能之一,目前支持“在线抽奖”、“抽奖大转盘”、“评论福袋”、“券码抽奖”4种抽奖类型。
【在线抽奖】具体使用方式详见文档:如何使用在线抽奖功能?
【抽奖大转盘】具体使用方式详见文档:如何使用抽奖大转盘?
【评论福袋】具体使用方式详见文档:如何使用评论福袋功能?
【券码抽奖】具体使用方式详见文档:如何使用券码抽奖功能?
在本篇文章中,将对不同的抽奖类型进行对比,并说明抽奖类型选择方法,最后将提供一些可用于替代抽奖的方式。

面对不同的直播需要,应该如何根据目的选择抽奖玩法?下面举例常见抽奖目的及抽奖类型选择。
1、抽奖是用户自主参与的阳光普照福利活动,目的是促进直播间活跃:大转盘抽奖
对于各类内容型直播,如知识讲座、访谈、品牌宣讲等,直播有具体内容的直播场景,在观众到达直播间后,需要对直播内容进行一波预热。此时可利用【大转盘抽奖】让用户自助参与,尽快熟悉进入直播节奏。
运营建议:
①设置大转盘抽奖,在直播间展示入口。直播开始之前,邀请用户进入大转盘抽奖页面自助参与抽奖。
②建议设置小额多份、方便领取的奖项,例如现金红包、优惠券等。
2、抽奖是一个固定环节,目的是把大奖送出去:在线抽奖
对于年会、商业活动等直播场景,一般会将“抽奖”作为一个直播中的环节,需要主播/主持主动发起,在观众中抽取获奖人选。可使用【在线抽奖】功能,突出展示抽奖环节,提升观众参与感。
运营建议:
①设置在线抽奖,将抽奖环节单独作为直播中的一个环节。可将同一个在线抽奖活动分为多场次,在同一场直播中多次发起。
②活动筹备阶段,通过拉赞助、内部赞助等方式,提供不同等级且少份的奖品,可包含部分大奖奖品,作为抽奖环节噱头。
3、抽奖是从评论用户中随机筛选幸运用户,目的是提升评论区的热度:评论福袋
对于所有需要快速活跃评论区气氛的直播场景均适用,引导用户一起参与互动,实现直播刷频效果,营造热闹的讨论氛围
运营建议:
①设置评论福袋的时候,可以将福袋的持续时间设置稍微长一点(几分钟),这样可以维持较长一段时间的评论区活跃,吸引在这段时间内新进直播间的用户参与评论
②当有特约嘉宾进入直播间或者需要在评论区展示某些特定的口号标语时,可以将评论设置为【发送指定评论】,例如指定发送”欢迎XXX“评论刷屏,营造评论区热烈欢迎嘉宾的氛围
4、抽奖是在用户使用的券码内随机抽取,目的是引爆直播间氛围然后售卖商品:券码抽奖
适用于电商带货等场景,利用抽奖的多轮特性,逐步调动用户的参与积极性,把握活动节奏点燃氛围,引导用户完成下单、分享等任务获取券码,助力商品销售
运营建议:
①在直播间热度不足的时候,可以给券码抽奖设置幸运任务,引导用户完成邀请、点赞、评论、打赏等任务获取券码参与抽奖
②可以利用券码有多轮的特性,在前几轮设置在线用户都可以参与,用价格相对较低的奖品吸引观众,引爆气氛。以此循序渐进,到后面人多了就设置价格较高的奖品且需要用户下单购买才能参与抽奖,然后推想卖的商品,激发用户购买欲望,促进商品成交
面对不同的直播场景,应该如何根据场景需要选择抽奖玩法?以下举例常见直播场景及抽奖类型选择。
1、针对性营销,仅限部分人群可参与抽奖:在线抽奖+白名单/兑奖码
在某些直播营销场景中,需要对抽奖人群进行限制,只限定部分用户拥有抽奖资格,例如购买了商品的用户、登记了个人信息的客户等。可使用【在线抽奖】功能,只允许特定观众参与抽奖。
运营建议:
①设置在线抽奖,打开抽奖码验证功能,用户需要通过验证抽奖码来获取抽奖资格(抽奖码可以二维码或密码的方式发放)。
②通过线下门店、发货快递或线上公众号、私域渠道等,针对符合抽奖条件的用户发放直播抽奖兑换码。用户进入直播间后,输入抽奖兑换码,即可兑换抽奖资格,参与抽奖活动。
2、抽奖活动作为填表等用户行动的奖励:大转盘抽奖+独立推广
在某些直播营销场景中,需要通过表单收集用户信息,例如意向客户信息搜集、用户满意度问卷调查等。填写表单占用了用户的信息和时间,可使用【大转盘抽奖】作为表单填写之后的奖励。
运营建议:
①设置大转盘抽奖,并将抽奖独立链接设置为表单填写完毕后的跳转链接。用户完成表单填写后,将自动跳转到大转盘抽奖页面,获得一次抽奖机会。
②建议设置小额多份、方便领取的奖项,例如现金红包、优惠券等。可根据实际表单填写场景,安排部分实体奖品,用户抽到后可立即领走。
当同一场直播内需要进行多个抽奖活动时,可根据实际情况使用其它功能代替抽奖。以下举例几个可替代抽奖的玩法技巧:
1、红包抽奖
主播口播奖品和规则后,发出小面额多个红包,用户通过抢红包的方式确定中奖者。规定“手气最佳”者、“红包金额尾号为X”者中奖,分别对应一份和多份奖品的抽取。
缺点:无法限制中奖次数、无法限制羊毛党
2、口令抽奖
主播口播奖品和口令后,在互动区发送一个指令表示开始,观众在直播间互动区发送口令。规定最早发送口令者为中奖者,以主播截图为准,适合单份奖品抽取。
3、盲盒抽奖(最低需要付费1分钱)
使用微赞“盲盒”营销功能代替抽奖。可设置多组盲盒,每组盲盒设置9/12/16格规格的坑位,分别对应不同奖励内容。盲盒开放购买后,观众最少支付0.01元购买盲盒,相当于获得抽奖资格,打开盲盒所获得的商品即为奖品。
